欢迎访问 2025中国西部成都国际工程机械展览会官方网站!  时间:2025年7月10-12日    地点:成都世纪城新国际会展中心    距离展会开幕还有 天    
   13122602208    
展会知识

展会知识

展会知识

砂石实验报告总结_砂石场实习报告

抗渗混凝土

根据《普通混凝土配合比设计规程》JGJ55-2011 抗渗混凝土抗渗等级为不低于P6的混凝土。即抵抗0.6MPa的静水压力而不渗水。

取样(试块留置)砂石实验报告总结

防水混凝土抗渗性能应采用标准条件下养护抗渗试件的试验结果评定,试件应在混凝土浇筑地点随机取样后制作,并应符合以下规定砂石实验报告总结

根据《地下防水工程质量验收规范》GB50208-2011

1 连续浇筑混凝土每500m³应留置一组6个抗渗试件,且每项工程不得少于两组砂石实验报告总结;采用预拌混凝土的抗渗试件,留置组数应视结构的规模和要求而定。

2 抗渗性能试验应符合现行国家标准《普通混凝土长期性能和耐久性能试验方法标准》GB/T 50082的有关规定;

试件尺寸及养护时间砂石实验报告总结:根据《普通混凝土长期性能和耐久性能试验方法标准》GB/T 50082-2009;

砂石实验报告总结

抗渗、防水混凝土取样

试验设备应符合下列规定:

试模应采用上口内部Φ175mm、下口内部Φ为185mm和高度为150mm的圆台体。

冬期施工

根据《建筑工程冬期施工规程》JGJ/T104-2011 条文说明第6.9.7条 冬期施工中,为了施工单位更加有效的控制负温混凝土质量,特提出在现行国家标准《混凝土结构工程施工质量验收规范》GB 50204-2002规定的同条件养护试件数量基础上,增设不少于两组同条件养护试件,一组用于检查混凝土受冻临界强度,而另外一组或一组以上的试件用于检查混凝土拆模强度或负温转常温后强度检查等。

砂石实验报告总结

受冻临界强度

根据《建筑工程冬期施工规程》JGJ104-2011,冬期浇筑混凝土受冻临界强度如下:

砂石实验报告总结

混凝土受冻临界强度

大体积混凝土

根据《大体积混凝土施工标准》GB50496-2018

5.7.1 当一次连续浇筑不大于1000m³同配合比的大体积混凝土时,混凝土强度试件现场取样不应少于10组。

5.7.2当一次连续浇筑1000m³~5000m³同配合比的大体积混,凝土时,超出1000m³3的混凝土,每增加500m³取样不应少于一组,增加不足500m³时取样一组。

5.7.3当一次连续浇筑大于5000m³同配合比的大体积混凝土时,超出5000m³的混凝土,每增加1000m³取样不应少于一组,增加不足1000m³时取样一组。

砂石实验报告总结

大体积混凝土取样

开盘鉴定

开盘鉴定每次浇筑都需要找搅拌站要吗?开盘鉴定都包含什么?

不是,一般首次使用的混凝土配合比才要开盘鉴定。

砂石实验报告总结

开盘鉴定

砂石实验报告总结

GB50666 开盘鉴定包含内容

砂石实验报告总结

开盘鉴定组织程序

混凝土在浇筑前应报验浇筑申请,2、关于砼施工检验批:由于涉及到需要填写混凝土抗压强度报告,导致混凝土检验批日期矛盾,建议有两种填写方式如下:

A报验日期可以写浇筑完成的当天日期,试块报告编号先不填,后期报告回来之后再补充,由监理签字;

B检验批可以等报告回来一起报验, 报验日期直接写报告日期

提示:混凝土浇筑前,报验浇筑申请,直接把相关的合格证、运输单等资料作为附件,无需单独做进场材料报验。

预拌混凝土供应单位应向施工单位提供以下资料(仅参考):

A预拌混凝土运输单

B混凝土配比通知单

C预拌混凝土质量合格证(所指合格证为评定合格的合格证,评定周期不宜超过3个月)

D混凝土抗压强度报告中(混凝土抗压强度报告和混凝土质量合格证应在32d内补送,其他资料应在交货时提供)

E基本性能试验报告{同一工程项目、同一配合比的预拌混凝土,当生产量为2000m³以上时。}

F混凝土氯化物和碱总量计算书、 砂石碱活性试验报告(当工程结构有要求时) .

试块相关砂石实验报告总结

拆模试块

砂石实验报告总结

试块漏送程序

砂石实验报告总结

同条件试块留置标准

砂石实验报告总结

同条件拆模和结构实体同条件试块

砂石实验报告总结

标准养护条件试块留置

强度折算

根据《混凝土强度检验评定标准》当采用非标准尺 寸试件时,应将其抗压 强度乘 以尺寸折算系数,折算成边长为 150mm的标准尺寸试件抗压 强度。

尺寸折算系数按下列规定采用:

1 当混凝土强度等级低于C60时,对边长为 100mm的立方体试件取 0.95,对边长为 200mm的立方体试件取 1.05;

2 当混凝土强度等级不低于C60时,宜采用标准尺寸试件; 使用非标准尺寸试件时,尺寸折算系数应由试验确定,其试件数量不应少 于 30对组。

根据《混凝土强度检验评定标准》GB/T50107 -2010规定如下:

砂石实验报告总结

混凝土性能指标砂石实验报告总结

混凝土性能指标

混凝土养护

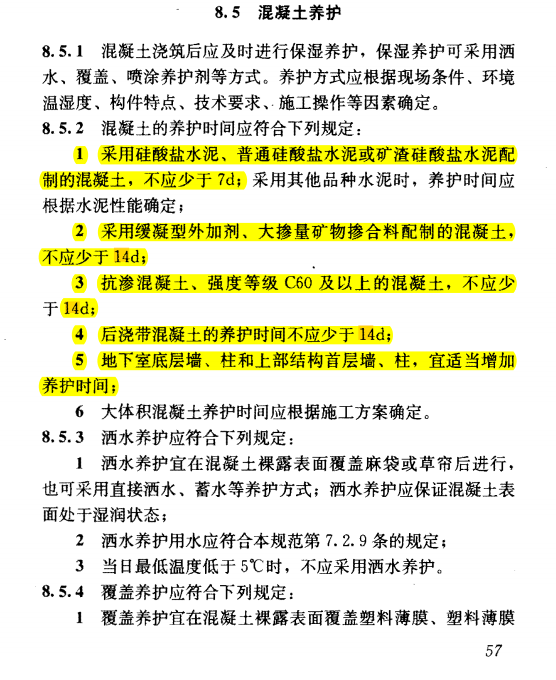
根据《混凝土结构工程施工规范》GB50666-2011 混凝土养护如下:

砂石实验报告总结

砂石实验报告总结

根据GB50204-2015

砂石实验报告总结

拆模试块的养护时间为:达到具体的强度等级即可拆模:

砂石实验报告总结

拆模要求

砂石实验报告总结

标准养护送检时间

混凝土评定

根据《混凝土结构工程施工质量验收规范》规定如下:

砂石实验报告总结

混凝土评定周期及养护要求

根据《混凝土强度检验评定标准》GB/T50107 -2010规定如下:

砂石实验报告总结

砂石实验报告总结

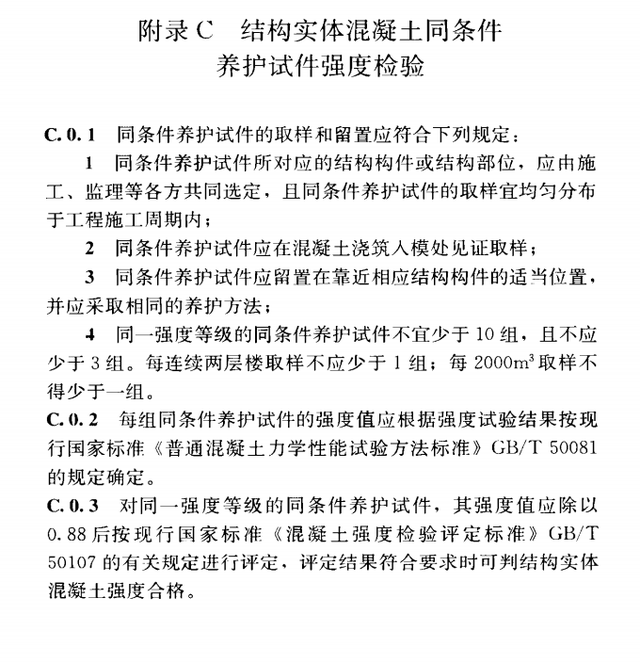
对于同条件试块的评定:根据》混凝土结构工程施工质量验收规范》规定其强度值应除以0.88后按照国家标准《混凝土强度检验评定标准》GB/T50107的有关规定进行评定,评定结果符合要求时可判定结构实体混凝土强度合格。

砂石实验报告总结

同条件评定注意除以0.88

版权所有 © 上海企升展览有限公司    沪ICP备2021023001号-6