欢迎访问 2025中国西部成都国际工程机械展览会官方网站!  时间:2025年7月10-12日    地点:成都世纪城新国际会展中心    距离展会开幕还有 天    
   13122602208    
展会知识

展会知识

展会知识

建设工程展_西安建设工程信息网

今年以来建设工程展,住建部官网先后公布了2022年度第一批和第二批由国家住建部核准的建设工程企业资质名单建设工程展,包括工程勘察、工程设计、建筑业企业、工程监理四类企业名单建设工程展,第一批共有370个企业的相关资质被核准,其中有31个企业获得施工总承包特级资质,第二批共有234个企业的相关资质被核准,又有22个企业获得施工总承包特级资质。这53家获得2022年特级资质的企业有哪些?都是哪个省市的企业?从最近公布的第二批特级名单来看,厦门、河北、山西、鞍山、南通、浙江、安徽、许昌、邵阳、云南、天津等省市的建企纷纷上榜。

建设工程展

一、2022年度第二批:22家建企晋升特级资质

3月23日,住建部发布《关于核准2022年度第二批建设工程企业资质名单的公告》,共计22家建企成功晋升特级资质,其中包括:

1、建筑工程施工总承包特级1项

厦门市捷安建设集团

2、公路工程施工总承包特级14项

01 中交一公局第一工程

02 中铁十七局集团第四工程

03 河北广通路桥集团

04 山西路桥第二工程

05 中铁十二局集团第二工程

06 鞍山公路工程

07 南通路桥工程

08 中铁四局集团第二工程

09 浙江交工宏途交通建设

10 安徽省新路建设工程集团

11 许昌腾飞公路工程

12 邵阳公路桥梁建设

13 西南交通建设集团

14 云南交投集团云岭建设

3、港口与航道工程施工总承包特级3项

01 中交(天津)疏浚工程

02 中交三航局第三工程

03 中交水利水电建设

4、冶金工程施工总承包特级1项

河北省安装工程

5、石油化工工程施工总承包特级1项

中国化学工程第十四建设

6、水利水电工程施工总承包特级2项

01 中国安能集团第二工程局

02 中国安能集团第三工程局

建设工程展

二、2022年度第一批:31家建企获特级资质

1、公路工程施工总承包特级25项

01 中铁十八局集团第五工程

02 中建路桥集团

03 中铁隧道集团二处

04 青岛交建集团

05 中铁二十局集团第四工程

06 中铁二十三局集团第一工程

07 浙江鼎盛交通建设

08 中铁四局集团第一工程

09 福建路桥建设

10 江西天丰建设集团

11 河南省公路工程局集团

12 中交一公局第七工程

13 中国葛洲坝集团市政工程

14 中天交通建设投资集团

15 岳阳市公路桥梁基建总公司

16 广东省建筑工程机械施工

17 中铁隧道集团三处

18 广西长长路桥建设

19 中北交通建设集团

20 中铁十二局集团第四工程

21 中铁一局集团第四工程

22 青海省交控建设工程集团

23 新疆路桥建设集团

24 中国公路工程咨询集团

25 中交第一航务工程局

2、建筑工程施工总承包特级4项

01 日照天泰建筑安装工程

02 中科盛博建设集团

03 河南水建集团

04 中明建投建设集团

3、电力工程施工总承包特级1项

中国能源建设集团安徽电力建设第二工程

4、冶金工程施工总承包特级1项

中冶南方工程技术公司

建设工程展

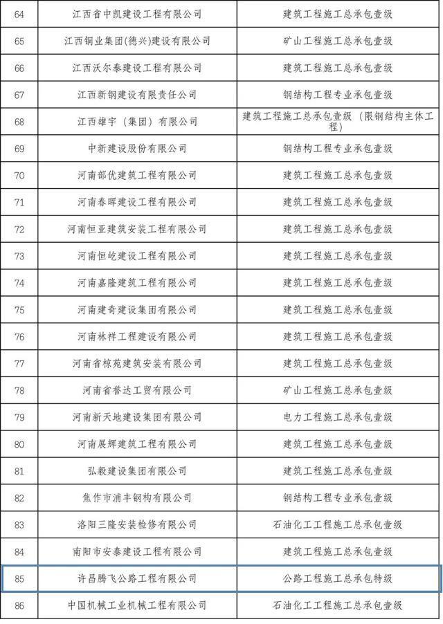
三、2022年第二批住建部核准的建设工程企业资质全名单

3月23日,住建部官网公布了2022年度第二批建设工程企业资质名单,共有234个建企相关资质被核准,其中包括8项工程勘察企业资质名单、58项工程设计企业资质名单、149项建筑业企业资质名单和19项工程监理企业资质名单。

建设工程展

建设工程展

建设工程展

建设工程展

建设工程展

建设工程展

建设工程展

建设工程展

建设工程展

建设工程展

建设工程展

建设工程展

建设工程展

建设工程展

四、2022年第一批住建部核准的建设工程企业资质全名单

1月29日,住建部官网发布了2022年度第一批建设工程企业资质名单,共有370个建企相关资质被核准,其中包含:14家企业单位通过工程勘察资质的核准;156家企业单位通过工程设计资质的核准;146家企业单位通过建筑业企业资质的核准;54家企业单位通过工程监理企业资质的核准。

1、工程勘察企业资质核准名单

序号 企业名称 等级范围

1中建一局集团建设发展 工程勘察专业类岩土工程(设计)甲级

2长平工程 工程勘察专业类工程测量甲级

3辽宁盛京勘察研究院 工程勘察专业类岩土工程甲级

4江西省九0一地质工程勘察院 工程勘察专业类岩土工程(勘察)甲级

5洛阳市公路规划勘察设计院 工程勘察专业类工程测量甲级

6郑州市交通规划勘察设计研究院 工程勘察综合资质甲级

7湖北中广公路勘察设计 工程勘察综合资质甲级

8创辉达设计股份 工程勘察专业类水文地质勘察甲级

9湖南致力工程科技 工程勘察专业类岩土工程(勘察)甲级

10四川弘岩勘察设计 工程勘察专业类岩土工程(勘察)甲级

11四川腾达工程设计(集团) 工程勘察专业类岩土工程(勘察)甲级

12中远交科设计咨询 工程勘察专业类工程测量甲级

13云南皓泰公路勘察设计 工程勘察专业类工程测量甲级

14中机国际工程设计研究院 工程勘察专业类岩土工程(勘察)甲级

2、工程设计企业资质核准名单

1北京佰铮建筑工程 建筑装饰工程设计专项甲级

2北京得网时代信息技术 电子通信广电行业(电子工程类(电子系统工程))专业乙级

3北京东方迅腾建筑装饰工程 建筑装饰工程设计专项甲级

4北京航天环境工程 环境工程设计专项(水污染防治工程)甲级

5北京华安保信息技术 电子通信广电行业(电子工程类(电子系统工程))专业乙级

6北京华采设计工程 建筑行业(建筑工程)甲级

7北京华路祥交通技术 公路行业(公路)专业甲级、公路行业(交通工程)专业乙级

8北京华斯铭建筑装饰工程 建筑装饰工程设计专项甲级

9北京华夏联合建筑设计 建筑行业(建筑工程)甲级

10北京惊雷文化发展 建筑装饰工程设计专项甲级

11北京居之安工程设计 建筑装饰工程设计专项甲级

12北京亮展装饰设计 建筑装饰工程设计专项甲级

13北京凌云宏达幕墙工程 建筑装饰工程设计专项甲级

14北京石大东方工程设计 石油天然气(海洋石油)行业(管道输送)专业甲级

15北京天铭国际工程设计 建筑装饰工程设计专项甲级

16北京旭锋建设工程 建筑幕墙工程设计专项甲级

17北京宜之美环境艺术设计 建筑装饰工程设计专项甲级

18北京中联大地景观设计 风景园林工程设计专项甲级

19北京中实兴业电子工程 建筑智能化系统设计专项甲级

20北京中水信达科技咨询 水利行业乙级

21北京中夏工程设计 建筑行业(建筑工程)甲级

22国艺天成建设工程技术 建筑幕墙工程设计专项甲级

23华电重工股份 环境工程设计专项(物理污染防治工程)甲级

24华航环境发展 环境工程设计专项(水污染防治工程)甲级

25新兴生态科技股份 风景园林工程设计专项甲级

26中鼎建(北京)建筑工程 建筑幕墙工程设计专项甲级

27中建二局安装工程 建筑智能化系统设计专项甲级

28中幕建筑装饰工程 建筑装饰工程设计专项甲级

29创想未来(天津)工程设计股份 建筑装饰工程设计专项甲级

30天津津彩工程设计咨询 照明工程设计专项甲级

31中铁十八局集团第五工程 公路行业甲级

32中之力搏建设工程 照明工程设计专项甲级

33中智交建(天津) 公路行业(公路)专业乙级、公路行业(交通工程)专业乙级

34中机中联工程 工程设计综合资质甲级

35重庆纵横工程设计 公路行业(公路)专业乙级

36中建路桥集团 公路行业甲级

37中铁隧道集团二处 公路行业甲级

38美华建筑设计 风景园林工程设计专项甲级、环境工程设计专项(水污染防治工程)甲级

39山西凡槿建筑设计 建筑幕墙工程设计专项甲级

40山西国图建设工程 建筑装饰工程设计专项甲级

41山西国图幕墙设计工程 建筑装饰工程设计专项甲级、建筑幕墙工程设计专项甲级

42山西吉筑建筑设计 建筑装饰工程设计专项甲级、照明工程设计专项甲级

43山西璟建建筑设计 照明工程设计专项甲级

44山西久利通建筑设计 建筑装饰工程设计专项甲级、建筑幕墙工程设计专项甲级

45山西路晨建筑设计 建筑行业(建筑工程)甲级

46一重集团大连工程建设 环境工程设计专项(大气污染防治工程)甲级

47吉林省华赫照明工程 照明工程设计专项甲级

48吉林省中桥市政工程设计咨询 市政行业(桥梁工程)专业甲级

49中邦山水规划设计 市政(燃气工程、轨道交通工程除外)行业甲级

50哈尔滨东方墙业幕墙工程 建筑幕墙工程设计专项甲级

51黑龙江沣泽勘测规划设计咨询 水利行业(河道整治)专业乙级

52黑龙江省蓝鼎建设工程咨询 公路行业(公路)专业乙级

53黑龙江翔冠勘测设计 农林行业(农业工程(农业综合开发生态工程))专业甲级

54济南市市政工程设计研究院(集团) 公路行业(公路)专业甲级

55青岛交建集团 公路行业甲级

56日照天泰建筑安装工程 建筑行业(建筑工程)甲级、建筑行业(人防工程)专业甲级

57山东省交通规划设计院集团 水运行业甲级

58中铁二十局集团第四工程 公路行业甲级

59中铁二十三局集团第一工程 公路行业(公路)专业甲级、公路行业(特大桥梁)专业甲级、公路行业(特长隧道)专业甲级、公路行业(交通工程)专业甲级

60中屹技术 电子通信广电行业(通信工程类(无线通信))专业乙级

61杭州港湾交通设计咨询 水运行业(港口工程)专业甲级、水运行业(港口装卸工艺)专业甲级

62湖州南浔交水规划设计研究 公路行业(公路)专业乙级

63浙江鼎盛交通建设 公路行业甲级

64中科盛博建设集团 建筑行业(建筑工程)甲级建筑行业(人防工程)专业甲级

65安徽海螺建材设计研究院 建材行业甲级

66合肥荣筑工程设计咨询 公路行业(公路)专业乙级

67中国能源建设集团安徽电力建设第二工程 电力行业甲级

68中铁四局集团第一工程 公路行业甲级

69福建路桥建设公路 行业甲级

70赣州市旭辉公路勘察设计 公路行业(公路)专业乙级

71江西天丰建设集团 公路行业甲级

72金庐生态建设 风景园林工程设计专项甲级

73九江市规划设计集团 风景园林工程设计专项甲级

74河南丰晟建筑设计 建筑行业(人防工程)专业甲级

75河南国信工程信息咨询 电子通信广电行业(通信工程类(有线通信))专业甲级、电子通信广电行业(通信工程类(无线通信))专业甲级

76河南恒信建筑设计 建筑行业(建筑工程)甲级

77河南省公路工程局集团 公路行业甲级

78河南水建集团 建筑行业(建筑工程)甲级、建筑行业(人防工程)专业甲级

79河南中宇城建集团建筑装饰工程设计专项甲级

80黄河园林集团 风景园林工程设计专项甲级

81鹏嘉璧程实业集团 建筑幕墙工程设计专项甲级

82西谛规划设计 风景园林工程设计专项甲级

83郑州市建筑设计院 风景园林工程设计专项甲级

84中交一公局第七工程 公路行业甲级

85驻马店市华宇电力设计 电力行业(送电工程)专业甲级

86十堰市路纬交通勘察设计 公路行业(交通工程)专业乙级

87襄阳双晨工程咨询 水利行业(河道整治)专业乙级

88宜昌市水利水电勘察设计院 水利行业(河道整治)专业乙级

89中国葛洲坝集团市政工程 公路行业甲级

90中天交通建设投资集团 公路行业甲级

91中冶南方工程技术 冶金行业甲级

92创辉达设计股份 市政行业(给水工程)专业甲级、建筑行业(建筑工程)甲级

93湖南和瑞门窗幕墙科技 建筑幕墙工程设计专项甲级

94湖南七星街建筑设计 建筑装饰工程设计专项甲级

95湖南重楼建筑工程 建筑幕墙工程设计专项甲级

96西格码电气股份 电力行业(送电工程)专业甲级

97岳阳市公路桥梁基建总公司 公路行业甲级

98广东省建筑工程机械施工 公路行业甲级

99广州晋升水运工程设计 水运行业(港口装卸工艺)专业乙级

100中铁隧道集团三处 公路行业甲级

101广西长长路桥建设 公路行业甲级

102成都开天环境技术 环境工程设计专项(大气污染防治工程)甲级

103成都市好梦顺鑫工程咨询 照明工程设计专项甲级

104成都颐科伏工程设计 照明工程设计专项甲级

105成都益志科技 环境工程设计专项(大气污染防治工程)甲级

106成都有巢工程勘察设计 风景园林工程设计专项甲级

107成都中土工程设计 水利行业(河道整治)专业乙级

108城艺光建设 照明工程设计专项甲级

109四川博约环境工程 环境工程设计专项(水污染防治工程)甲级

110四川国鼎建筑设计 风景园林工程设计专项甲级

111四川华博铭建设工程 建筑幕墙工程设计专项甲级

112四川聚合环保工程 环境工程设计专项(大气污染防治工程)甲级

113四川蓝狐智慧照明工程 照明工程设计专项甲级

114四川领智建筑工程 建筑幕墙工程设计专项甲级

115四川明德恒昌工程咨询 公路行业(公路)专业乙级

116四川三创工程设计 市政行业(道路工程)专业甲级

117四川三元环境治理股份 环境工程设计专项(物理污染防治工程)甲级

118四川省佳业建筑设计 建筑行业(建筑工程)甲级

119四川省匠心建筑规划设计 建筑行业(建筑工程)甲级

120四川鑫众联建设工程 建筑装饰工程设计专项甲级

121四川亚鑫照明科技 照明工程设计专项甲级

122四川尧智建设工程 建筑装饰工程设计专项甲级

123四川耀美照明工程 照明工程设计专项甲级

124四川优合联工程设计 照明工程设计专项甲级

125四川智启工程勘察设计 建筑行业(建筑工程)甲级、风景园林工程设计专项甲级

126四川众烁建筑工程建筑装饰工程设计专项甲级、照明工程设计专项甲级

127四川梓珂建设工程建筑装饰工程设计专项甲级

128中环城乡规划设计 公路行业(公路)专业甲级

129中申华达建设工程管理 风景园林工程设计专项甲级

130中泰天顺集团 公路行业(公路)专业乙级

131中唐工程设计 风景园林工程设计专项甲级

132中远交科设计咨询 市政(燃气工程、轨道交通工程除外)行业甲级

133中智信智慧城市科技 照明工程设计专项甲级

134贵州省交通规划勘察设计研究院股份 工程设计综合资质甲级

135丹彤建设工程 建筑装饰工程设计专项甲级、建筑幕墙工程设计专项甲级

136云南洪尧园林绿化工程 风景园林工程设计专项甲级

137国昇设计 公路行业(公路)专业乙级

138陕西冠程工程勘察设计 公路行业(特大桥梁)专业甲级、公路行业(特长隧道)专业甲级

139陕西通信建设 电子通信广电行业(通信工程类(无线通信))专业乙级

140陕西星光工程设计 公路行业(交通工程)专业乙级

141陕西星河水利水电勘测设计 水利行业(引调水)专业乙级、水利行业(灌溉排涝)专业乙级

142中北交通建设集团 公路行业甲级

143中明建投建设集团 建筑行业(建筑工程)甲级、建筑行业(人防工程)专业甲级

144中铁十二局集团第四工程 公路行业甲级

145中铁一局集团第四工程 公路行业甲级

146兰州有色冶金设计研究院 市政行业(道路工程)专业甲级

147万桥信息技术 建筑智能化系统设计专项甲级

148青海鼎正建筑设计 建筑行业(建筑工程)甲级

149青海省交控建设工程集团 公路行业甲级

150新疆路桥建设集团 公路行业甲级

151新疆睿安捷工程设计 公路行业(公路)专业乙级

152湖北省电力勘测设计院 工程设计综合资质甲级

153中国公路工程咨询集团 公路行业甲级

154中建筑港集团 水运行业乙级

155中交第一航务工程局 公路行业甲级

156中石化南京工程 轻纺行业(日化及塑料工程)专业甲级

3、建筑业企业资质核准名单

1北京中兰环境工程 机电工程施工总承包壹级

2三牛创业建设集团 通信工程施工总承包壹级

3雅新工程 建筑工程施工总承包壹级

4中城建元建设 机电工程施工总承包壹级

5中交一公局电气化工程 公路交通工程(公路机电工程)专业承包壹级

6朝阳建设集团 公路工程施工总承包壹级、公路路面工程专业承包壹级、公路路基工程专业承包壹级

7天津中璟建设工程 机场场道工程专业承包贰级

8中铁十八局集团第五工程 公路工程施工总承包特级

9中冶建工集团(天津)建设工程 冶金工程施工总承包壹级

10中建路桥集团 公路工程施工总承包特级

11中铁隧道集团二处 公路工程施工总承包特级

12宏基伟业集团 机电工程施工总承包壹级

13赛鼎工程 石油化工工程施工总承包壹级

14大连瑞恒建设 钢结构工程专业承包壹级

15大连炜达建设工程 钢结构工程专业承包壹级

16辽宁大通公路工程 公路路面工程专业承包壹级

17辽宁民盛建安工程 钢结构工程专业承包壹级

18中冶焦耐(大连)工程技术 冶金工程施工总承包壹级

19哈尔滨新迪建筑智能工程 通信工程施工总承包壹级

20黑龙江鸿程建筑工程 建筑工程施工总承包壹级

21鲲鹏环球建设工程集团 机电工程施工总承包壹级

22青岛交建集团 公路工程施工总承包特级

23日照金林建筑工程 钢结构工程专业承包壹级

24日照天泰建筑安装工程 建筑工程施工总承包特级

25山东福源建设集团 钢结构工程专业承包壹级

26山东华显安装建设 石油化工工程施工总承包壹级

27山东利昌集团 钢结构工程专业承包壹级

28山东省工业设备安装集团 石油化工工程施工总承包壹级

29山东运泰通信工程 通信工程施工总承包壹级

30中多建设 通信工程施工总承包壹级

31中铁二十局集团第四工程 公路工程施工总承包特级

32中铁二十三局集团第一工程 公路工程施工总承包特级

33江苏现代路桥 公路路面工程专业承包壹级

34扬州市建设安装工程 石油化工工程施工总承包壹级

35浙江鼎盛交通建设 公路工程施工总承包特级

36中科盛博建设集团 建筑工程施工总承包特级

37安徽路桥路面工程 公路工程施工总承包壹级

38中国能源建设集团安徽电力建设第二工程 电力工程施工总承包特级

39中铁四局集团第一工程 公路工程施工总承包特级

40福建路桥建设 公路工程施工总承包特级

41赣杰建设集团 市政公用工程施工总承包壹级

42江西吉成顺建筑工程 机电工程施工总承包壹级

43江西天丰建设集团 公路工程施工总承包特级

44江西文锋建设集团 建筑工程施工总承包壹级

45江西鑫邦建设工程 建筑工程施工总承包壹级

46江西中浩建设工程 机电工程施工总承包壹级

47河南程苑建设 建筑工程施工总承包壹级

48河南华江建筑工程 建筑工程施工总承包壹级

49河南华夏建筑工程 建筑工程施工总承包壹级

50河南锦毅市政工程建筑 建筑工程施工总承包壹级

51河南明通路桥建筑工程 市政公用工程施工总承包壹级

52河南省公路工程局集团 公路工程施工总承包特级

53河南省广宇建设集团 机电工程施工总承包壹级

54河南省宏岩建设 建筑工程施工总承包壹级

55河南省宏裕达建筑 建筑工程施工总承包壹级

56河南省宛南建筑 建筑工程施工总承包壹级

57河南省亿达建筑安装 建筑工程施工总承包壹级

58河南省祯祥路桥科技 公路工程施工总承包壹级

59河南省中泽建设集团 机电工程施工总承包壹级

60河南水建集团 建筑工程施工总承包特级

61河南顺昌建设 建筑工程施工总承包壹级

62河南伟宸建设集团 建筑工程施工总承包壹级

63河南翔龙工程集团 机电工程施工总承包壹级

64河南迅达爆破 矿山工程施工总承包壹级

65宏耀建设集团 钢结构工程专业承包壹级

66林州宏基建筑工程 建筑工程施工总承包壹级

67洛阳旭阳建设集团 建筑工程施工总承包壹级

68淅川县鼎力建设工程 建筑工程施工总承包壹级

69许昌市第二建设(集团) 建筑工程施工总承包壹级

70旭隆建设集团有限公 司电力工程施工总承包壹级

71郑州铁路工程 铁路工程施工总承包壹级

72中交一公局第七工程 公路工程施工总承包特级

73中润昌弘建工集团 机电工程施工总承包壹级

74中油石化建设工程 机电工程施工总承包壹级

75中州建设 钢结构工程专业承包壹级

76宙宏建设集团 建筑工程施工总承包壹级

77光谷技术 机电工程施工总承包壹级

78武汉北岛建设工程 钢结构工程专业承包壹级

79中国葛洲坝集团市政工程 公路工程施工总承包特级

80中天交通建设投资集团 公路工程施工总承包特级

81中冶南方工程技术 冶金工程施工总承包特级

82安化县东建建筑 建筑工程施工总承包壹级

83承运建工集团 机电工程施工总承包壹级

84洞口县山水建筑 建筑工程施工总承包壹级

85湖南恒鑫输变电工程 机电工程施工总承包壹级

86湖南华美建设工程 建筑工程施工总承包壹级

87湖南金安交通设施亮化景观建设 钢结构工程专业承包壹级

88湖南锦和园林建设工程 钢结构工程专业承包壹级

89湖南良林建设工程 建筑工程施工总承包壹级

90湖南山水园林建设集团 机电工程施工总承包壹级

91湖南省城市建筑集团 机电工程施工总承包壹级

92湖南省新宁县金桥建筑工程 建筑工程施工总承包壹级

93湖南顺联建设工程 机电工程施工总承包壹级

94湖南咸嘉建设工程集团 市政公用工程施工总承包壹级

95湖南星泽机电设备工程 机电工程施工总承包壹级

96湖南长沙榔梨建筑工程 钢结构工程专业承包壹级

97汨罗市交通公路工程建设 公路工程施工总承包壹级

98祁阳县第三建筑工程公司 建筑工程施工总承包壹级

99永州市第四工程 建筑工程施工总承包壹级

100岳阳市公路桥梁基建总公司 公路工程施工总承包特级

101广东省建筑工程机械施工 公路工程施工总承包特级

102深圳市鑫盛祥实业 机电工程施工总承包壹级

103中铁隧道集团三处 公路工程施工总承包特级

104广西长长路桥建设 公路工程施工总承包特级

105泸州江阳添源建筑安装工程 建筑工程施工总承包壹级

106绵阳市恒泰建设工程 建筑工程施工总承包壹级

107四川富和建筑工程 建筑工程施工总承包壹级

108四川省送变电建设 机电工程施工总承包壹级

109四川省泰晟建筑工程 建筑工程施工总承包壹级

110四川长辉建设工程 建筑工程施工总承包壹级

111中国电子系统工程第三建设 机电工程施工总承包壹级

112中建材西南勘测设计 矿山工程施工总承包壹级

113安宁金良矿业工程 矿山工程施工总承包壹级

114金工建设集团股份 机电工程施工总承包壹级

115科泰建设工程 机电工程施工总承包壹级

116云南邦土建设工程 钢结构工程专业承包壹级

117云南建投安装股份 公路交通工程(公路机电工程)专业承包壹级

118云南建投第二水利水电建设 钢结构工程专业承包壹级

119鸿川建设工程 石油化工工程施工总承包壹级

120华陆工程科技 石油化工工程施工总承包壹级

121陕西大智测绘工程 电力工程施工总承包壹级

122陕西恒业建设集团 钢结构工程专业承包壹级

123陕西华坤建筑工程 矿山工程施工总承包壹级

124陕西骏威诚泰建设工程 矿山工程施工总承包壹级

125陕西鹏麟矿山工程 矿山工程施工总承包壹级

126陕西思博建设工程 矿山工程施工总承包壹级

127陕西元泉建筑工程 钢结构工程专业承包壹级

128陕西正合交通产业 公路交通工程(公路安全设施)专业承包壹级

129陕西致舟建设工程 机电工程施工总承包壹级

130西安凯祥铭建设工程 机电工程施工总承包壹级

131义峰建设投资集团 机电工程施工总承包壹级

132中北交通建设集团 公路工程施工总承包特级、机电工程施工总承包壹级

133中科鸿业科技集团 石油化工工程施工总承包壹级

134中明建投建设集团 建筑工程施工总承包特级

135中铁十二局集团第四工程 公路工程施工总承包特级

136中铁一局集团第四工程 公路工程施工总承包特级

137中云数通科技 电力工程施工总承包壹级

138甘肃万泰建设工程 隧道工程专业承包壹级

139青海省交控建设工程集团 公路工程施工总承包特级

140新疆路桥建设集团 公路工程施工总承包特级

141新疆阡陌建设工程 市政公用工程施工总承包壹级

142新疆北新永固钢结构工程 钢结构工程专业承包壹级

143中国公路工程咨询集团 公路工程施工总承包特级

144中国化学工程第九建设 机电工程施工总承包壹级

145中交第一航务工程局 公路工程施工总承包特级

146中冶长天国际工程 冶金工程施工总承包壹级

4、工程监理企业资质核准名单

1北京华银科技集团 房屋建筑工程监理甲级

2北京铁城建设监理 机电安装工程监理甲级

3建银工程咨询 化工石油工程监理甲级、通信工程监理甲级

4河北德润工程项目管理 工程监理综合资质

5河北中原工程项目管理 工程监理综合资质

6大同市华安建设监理 市政公用工程监理甲级

7大同市现代建设监理 市政公用工程监理甲级

8山西蓝翔工程项目管理 房屋建筑工程监理甲级

9山西盛兴元建设工程项目管理 电力工程监理甲级

10山西新星项目管理 工程监理综合资质

11内蒙古万和工程项目管理 水利水电工程监理甲级、公路工程监理甲级

12辽宁天亿项目管理 房屋建筑工程监理甲级

13中国能源建设集团东北电力第一工程 电力工程监理甲级

14大庆市励丰工程监理 工程监理综合资质

15鸡西市银建工程建设监理 房屋建筑工程监理甲级

16通用技术集团工程设计 工程监理综合资质

17江苏高智项目管理 工程监理综合资质

18江苏华盛工程咨询股份 工程监理综合资质

19南京宁政工程咨询 工程监理综合资质

20浙江大成工程项目管理 工程监理综合资质

21浙江森威建设管理 工程监理综合资质

22浙江致远工程管理 水利水电工程监理甲级

23合肥丰润工程咨询 工程监理综合资质

24赣阳建工集团 房屋建筑工程监理甲级、市政公用工程监理甲级

25广正建筑集团 房屋建筑工程监理甲级

26河南宏业建设管理股份 工程监理综合资质

27河南隆祥建筑工程 房屋建筑工程监理甲级、市政公用工程监理甲级

28河南省第一建设集团第七建筑工程 房屋建筑工程监理甲级、市政公用工程监理甲级

29河南省立源工程管理 工程监理综合资质

30黄河勘测规划设计研究院 工程监理综合资质

31平顶山市宝翔工程监理 房屋建筑工程监理甲级

32豫通工程管理 公路工程监理甲级

33正博星元工程管理咨询 工程监理综合资质

34中远融通工程咨询 电力工程监理甲级、公路工程监理甲级

35湖南省邮电规划设计院 通信工程监理甲级

36湖南省柘溪电力集团 电力工程监理甲级

37广西新厦工程咨询 工程监理综合资质

38荣县鹏程建设工程监理 房屋建筑工程监理甲级

39四川恒博建设工程项目管理 房屋建筑工程监理甲级

40中鸿鑫业建设 工程监理综合资质

41昆明天筑建设工程监理 房屋建筑工程监理甲级

42云南升盟工程咨询 电力工程监理甲级、机电安装工程监理甲级

43云南省设计院集团建设 房屋建筑工程监理甲级

44陕西省工程监理 工程监理综合资质

45甘肃隆辉工程项目管理咨询 房屋建筑工程监理甲级

46甘肃省建设监理 工程监理综合资质

47青海省宏盛工程建设监理 房屋建筑工程监理甲级

48中海景建设集团宁夏 电力工程监理甲级

49巴州讯卓建设监理 房屋建筑工程监理甲级

50新疆东方工程管理 电力工程监理甲级

51新疆维吾尔自治区通信产业服务 通信工程监理甲级

52新疆卓越工程项目管理 化工石油工程监理甲级

53中国电建集团北京勘测设计研究院 工程监理综合资质

54中国电建集团成都勘测设计研究院 公路工程监理甲级

以上就是关于“53家建企获特级资质!住建部公布2022年第一、第二批建设工程企业资质全名单!”的相关介绍,希望小编的整理会对你有所帮助。融建网-建筑工程造价行业材料价格查询服务平台。融建网专注于工程领域成本控制、工程预决算,为建筑工程行业同仁提供人工询价,材料价格信息大数据查询、全国各地市信息价查询、水泥、混凝土、钢价查询,全过程材料价格咨询服务。

版权所有 © 上海企升展览有限公司    沪ICP备2021023001号-6