欢迎访问 2025中国西部成都国际工程机械展览会官方网站!  时间:2025年7月10-12日    地点:成都世纪城新国际会展中心    距离展会开幕还有 天    
   13122602208    
展会知识

展会知识

展会知识

永康机械展李丹的简单介绍

永康机械展李丹

永康机械展李丹:懂车帝原创 张屹鹏

[懂车帝原创 行业]随着新宙邦发布“关于应收账款风险的提示性公告”永康机械展李丹,受到深圳市比克动力电池有限公司(以下简称“比克电池”)与众泰等车企纠纷影响的上市公司已增至四家。日前永康机械展李丹,比克电池发布了官方声明,对相关合作伙伴表示理解和歉意的同时,表示将积极推动整车厂商的回款,并积极制定付款解决方案和经营性资金补充方案。

声明发布后,懂车帝在第一时间联系到了深圳市比克动力电池有限公司副总裁李丹,她表示:“一直在协调整车厂商,积极解决问题,请多给我们一点时间。”

与众泰、华泰之间的纠纷,制造出了“连环雷”

论及此事,还要从一个月前比克发布的另一份声明说起。10月14日,比克电池在官方公众号上发布了一则澄清公告,针对当天有媒体刊发题为“因未依法履行诉讼义务,比克电池对众泰汽车的起诉被撤回”的报道进行了澄清。

永康机械展李丹

这个报道称,根据浙江省杭州市中级人民法院裁定书显示,比克电池起诉杭州杰能动力、众泰新能源、永康众泰汽车、众泰汽车的买卖合同纠纷一案,杭州市中级人民法院已于2019年8月5日立案,但由于比克电池并未依法履行诉讼义务,按照《民事诉讼法》规定,本案按比克电池撤回起诉处理。

比克电池对此予以了澄清,声明称,该案诉讼金额6.21亿元。立案后,杭州杰能动力(隶属于众泰新能源汽车有限公司)与比克电池协商签订《和解协议书》,并承诺了具体的付款金额和日期。比克动力对此案撤诉是基于双方签订的和解协议和对方的付款承诺,并非不履行诉讼义务。

永康机械展李丹

从那时起,比克电池与众泰一同被推上了风口浪尖。双方本是合作伙伴,之所以会出现纠纷主要是因为“拖欠货款”一事。此前比克电池曾表示,众泰2018年开始拖欠货款,且在比克催要欠款的过程中“闭门不见”,比克电池于2019年1月起停止向众泰供应动力电池。

尽管涉事主角比克电池及时地发表了官方声明,但这并不能阻止后续影响的发生,“蝴蝶效应”是比克电池最不愿意看到的趋势。

最近一段时间内,容百科技、当升科技、杭可科技、新宙邦,四家上市公司先后发布了“关于应收账款风险的提示性公告”。这四家公司被比克电池看作为非常重要的合作方伙伴,其中容百科技、当升科技是比克电池的正极材料采购对象。

永康机械展李丹

比克电池内部人士向懂车帝坦言,比克和这些供应商一直保持着业务上的持续合作和良好沟通,关于回款事宜,因为整车厂商回款不利导致比克资金产生压力,并波及上游厂商,整个进程比克都在积极的协商解决,供应商尤其是上市公司需要依据法律法规的要求做信息披露,这一点我们也表示理解。

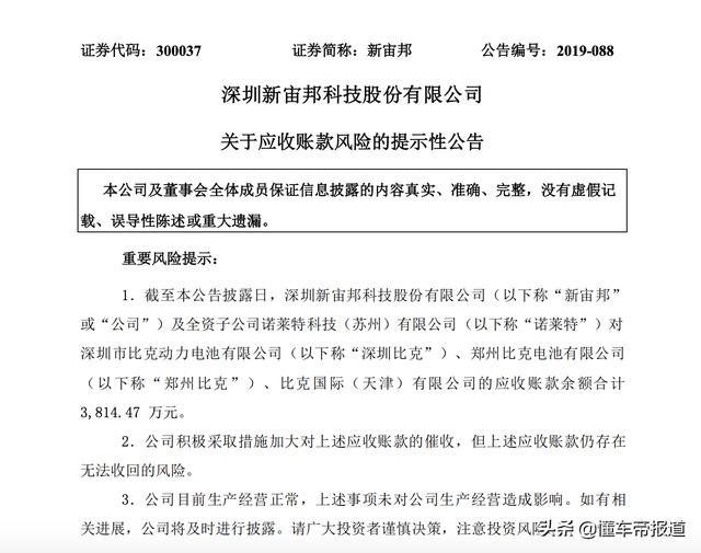
以新宙邦为例,其在公告中表示,深圳新宙邦科技股份有限公司及全资子公司诺莱特科技(苏州)有限公司对深圳市比克动力电池有限公司、郑州比克电池有限公司、比克国际(天津)有限公司的应收账款余额合计3814.47万元。公司积极采取措施加大对上述应收账款的催收,但上述应收账款仍存在无法收回的风险。

比克电池在声明中回应称,未能如约付清供应商货款主要是因为公司目前面临着一定的现金流压力,其中主要受众泰汽车及华泰汽车未付货款影响,并因此波及上游厂商。目前比克正与两家公司积极磋商,并借助法律手段对涉及的债权进行了充分保障。

永康机械展李丹

声明中特意具体解释了与众泰、华泰的纠纷问题:关于众泰汽车约6亿元应收账款,相关诉讼在审理进程中。为了实现债权,比克还对“众泰股份”的控股股东铁牛集团提起了代位权诉讼。永康市人民法院于2019年11月6日对铁牛集团持有的众泰股份6410万股进行了查封。

关于华泰汽车约3亿元应收账款,比克已经取得山东省高院的一审胜诉判决,华泰汽车集团有限公司将对比克欠款承担连带还款责任,目前案件在最高院进行二审。此外,比克冻结了华泰汽车集团有限公司持有的北京银行、曙光股份两家上市公司股权及其分红。

虽然上游的合作伙伴认为风险依然存在,但比克电池却表现出了十足的信心。上述人士表示,对于应收账款,比克已经通过多方担保和保障措施,公司相关债务风险可控,可以预期众泰汽车和华泰汽车的货款全部或大部份得以收回。

将积极制定付款解决方案,正常生产经营未受影响

对于解决办法和公司现状,比克电池在声明中也做出了明确的答复。比克电池表示,除了积极协调推动整车厂商回款,比克电池也和股东、相关政府方、债务人保持了积极沟通,共同制定付款解决方案和经营性资金补充方案。

永康机械展李丹

图片源自比克电池官网

当前,公司正积极优化业务及客户结构,拓展小动力和储能业务领域,业务发展、技术研发、降本增效等工作正持续稳定推进,公司正常生产经营未受影响。

根据起点研究院(SPIR)的数据显示,动力电池装机量在今年1-10月的“老大”依旧是宁德时代(装机量为23857.2兆瓦时,市占率为51.6%),比克电池排名第十(装机量为557兆瓦时,市占率仅为1.2%)。

永康机械展李丹

当然对于比克电池来说,近期也并非没有好消息,8月6日,由比克电池与南方电网综合能源服务公司合作,共同建成的2.15兆瓦/7.27兆瓦时梯次电池储能项目历时四个月成功投入运营,作为用户侧储能项目,将应用于工商业园区,主要功能是实现用电负荷的削峰填谷、提供电力辅助服务。

10月14日,比克电池与中广核太阳能英吉沙有限公司合作的“英吉沙中广核20兆瓦光伏发电3兆瓦/6兆瓦时储能项目”首个子系统正式进入交付程序。

写在最后:

两天前,中国汽车工业协会召开月度例会,发布了2019年10月中国汽车市场产销数据。新能源车方面,10月单月销量7.5万辆,相比2018年的13.8万辆下降幅度达到45.6%,几乎接近腰斩。这样的市场环境,给动力电池企业带来的压力可想而知,独角兽宁德时代的第三季度净利润也出现了同比下滑。用比克内部人士的话来说,在这样的行业背景下,整车厂商面临着巨大的压力,这可能也是我们回款困难的原因之一吧。

版权所有 © 上海企升展览有限公司    沪ICP备2021023001号-6